2022年度个人所得税汇算清缴正在进行中,根据《国家税务总局关于办理2022年度个人所得税综合所得汇算清缴事项的公告》有关规定,现将相关事宜告知如下:
一、办理方式和办理时间
1.教职工可通过手机个人所得税APP进行办理。
2.办理时间为2023年3月1日至6月30日,自3月21日起个税汇算清缴无需预约,登录个人所得税APP直接可办。
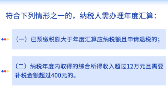
二、如何判断是否需要办理年度汇算
1.无需办理年度汇算情形:

2.需要办理年度汇算情形:

3.如果您不确定本人是否需要办理年度汇算,可以登录手机个人所得税APP,根据引导进行相关操作,查看、确认。
申报操作流程指南
一、下载安装个人所得税APP,注册登录后,找到并进入“2022综合所得年度汇算”入口。

二、根据自己的实际情况,选择申报方式
1.简易申报:适合2022年度取得的综合收入额没超6万,且已预缴税款,需要申请退税的人员。
2.标准申报:2022年度综合所得年收入额超过6万的,需要通过标准申报方式办理年度汇算。
三、为了方便申报,推荐选择【申报表预填服务】,税务机关已按一定规则预填了相关申报数据,只需确认信息即可。




四、如果您有可申请的退税金额,按预填步骤顺序完成后静等入账(绑定的本人银行卡)即可。

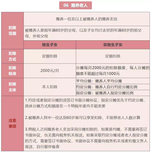
专项附加扣除内容及具体扣除的标准







温馨提示:
1.各位老师在APP填写完毕后提交,待税务机关核实后,会将退税款项退还到您在APP中绑定的本人银行卡中,请确保退税账户在收到退税前处于正常状态,账户挂失、未激活、注销等均会造成退税不成功。
2.请各位老师在申报过程中切勿点击“申诉”办理。
3.为避免对个人信用产生不良影响,请各位老师如实申报,坚决抵制以虚假申报方式办理退税。
政策链接:
国家税务总局关于办理2022年度个人所得税综合所得算清缴事项的公告http://www.chinatax.gov.cn/chinatax/n363/c5184015/content.html